Admissions Open
36, Lalbagh Road, Bengaluru-560027, Karnataka, India.
A Public-Private-Partnership University under RUSA 2.0 of MHRD (Government of India), established by the Karnataka Govt. Act No. 24 of 2021
UGC Proforma/Mandatory Disclosure
|
NIRF
Alumni
Research
NAAC
IQAC
Notices
Annual Report
Library
Public Self - Disclosure
For International Students
Climate & Emissions Clock
Login
Home
About Us
About the university
Academic Council
History and Milestones
Our Inspiration
Vision and Mission
Logo and Anthem
Management
Calendar for Academic year
Organogram
Teaching staff
Non-Teaching Staff
Jesuit Community
IQAC
Schools and Departments
Finance Committee
Ombud Person
Sponsoring body
Contact Us
BoS External Members
Academics
School of Business
School of Chemical Sciences
School of Humanities & Social Sciences
School of Languages & Literatures
School of Life Sciences
School of Physical Sciences
School of Social Work
School of Communication & Media Studies
School of Information Technology
Student Support
State Scholarship Portal
Anti-Ragging cell
Common Application Form
Counselling Services
Student Grievance Redressal Committee
Campus ministry
Online Student Grievance Redressal Portal Of The University Grants Commission (UGC)
Equal Opportunity Cell
Hostel
Gender Sensitisation Cell
Lateral Entry Admissions
Internal Complaints Committee
IQAC
Mid Day Meals
NSS
Placements
Prevention of Caste Based Discrimination
Scholarships
Readmissions 2025
Facilities For Differently Abled
Health Facilities
Examinations
Application Forms
Controller of Examinations
Examination Notices
Examination Seating Arrangements
Examination Toppers
Rank Holders
Test/ Exam Timetable
Examination Manual
Services
Applicant Login
State Scholarship Portal
Alumni Login
Announcements
Campus Facilities
Certificate Courses
Document Verification
Hostel
HDRC (FDP)
National Cadet Corps
News and Events
National Service Scheme
Outreach
PRO
Sports
Staff Residence
Staff Email Login
Student Counselling
Timetable 2025
Chemical Sciences for a Sustainable Tomorrow: Synergy and Solutions (CSSTSS-2025)
Ek Bharat Shrestha Bharath Club
International Conference on Statistical Theory and Applications for Trends (STAT-2025)
Recent Trends in Biotechnology
NCMA
Centre for Human Excellence
One-day National Symposium on Emerging and re-emerging infections with a focus on antimicrobial resistance
ICMA
IKS
Bulletin
The Beacon
Photo Beacon
Communique
University Magazines
Radio ICMS
Joseph's News
Epigram SJU DEBSOC
SJU Audit Report
SJU Annual Report
Why SJU
Shift-III
Careers
OIA Notice
Admissions
Admission Process
Admissions Block B 2026
Undergraduate Programmes
Postgraduate Programmes
Ph.D. Programmes
PG Diploma
Fee Refund Policy
FAQ
Alumni
Research
NAAC
IQAC
Notices
Annual Report
Library
Public Self - Disclosure
For International Students
Climate & Emissions Clock
Login
Home
About Us
About the university
Academic Council
History and Milestones
Our Inspiration
Vision and Mission
Logo and Anthem
Management
Calendar for Academic year
Organogram
Teaching staff
Non-Teaching Staff
Jesuit Community
IQAC
Schools and Departments
Finance Committee
Ombud Person
Sponsoring body
Contact Us
BoS External Members
Academics
School of Business
School of Chemical Sciences
School of Humanities & Social Sciences
School of Languages & Literatures
School of Life Sciences
School of Physical Sciences
School of Social Work
School of Communication & Media Studies
School of Information Technology
Student Support
State Scholarship Portal
Anti-Ragging cell
Common Application Form
Counselling Services
Student Grievance Redressal Committee
Campus ministry
Online Student Grievance Redressal Portal Of The University Grants Commission (UGC)
Equal Opportunity Cell
Hostel
Gender Sensitisation Cell
Lateral Entry Admissions
Internal Complaints Committee
IQAC
Mid Day Meals
NSS
Placements
Prevention of Caste Based Discrimination
Scholarships
Readmissions 2025
Facilities For Differently Abled
Health Facilities
Examinations
Application Forms
Controller of Examinations
Examination Notices
Examination Seating Arrangements
Examination Toppers
Rank Holders
Test/ Exam Timetable
Examination Manual
Services
Applicant Login
State Scholarship Portal
Alumni Login
Announcements
Campus Facilities
Certificate Courses
Document Verification
Hostel
HDRC (FDP)
National Cadet Corps
News and Events
National Service Scheme
Outreach
PRO
Sports
Staff Residence
Staff Email Login
Student Counselling
Timetable 2025
Chemical Sciences for a Sustainable Tomorrow: Synergy and Solutions (CSSTSS-2025)
Ek Bharat Shrestha Bharath Club
International Conference on Statistical Theory and Applications for Trends (STAT-2025)
Recent Trends in Biotechnology
NCMA
Centre for Human Excellence
One-day National Symposium on Emerging and re-emerging infections with a focus on antimicrobial resistance
ICMA
IKS
Bulletin
The Beacon
Photo Beacon
Communique
University Magazines
Radio ICMS
Joseph's News
Epigram SJU DEBSOC
SJU Audit Report
SJU Annual Report
Why SJU
Shift-III
Careers
OIA Notice
Admissions
Admission Process
Admissions Block B 2026
Undergraduate Programmes
Postgraduate Programmes
Ph.D. Programmes
PG Diploma
Fee Refund Policy
FAQ
Home
About Us
About the university
Academic Council
History and Milestones
Our Inspiration
Vision and Mission
Logo and Anthem
Management
Calendar for Academic year
Organogram
Teaching staff
Non-Teaching Staff
Jesuit Community
IQAC
Schools and Departments
Finance Committee
Ombud Person
Sponsoring body
Contact Us
BoS External Members
Academics
School of Business
School of Chemical Sciences
School of Humanities & Social Sciences
School of Languages & Literatures
School of Life Sciences
School of Physical Sciences
School of Social Work
School of Communication & Media Studies
School of Information Technology
Student Support
State Scholarship Portal
Anti-Ragging cell
Common Application Form
Counselling Services
Student Grievance Redressal Committee
Campus ministry
Online Student Grievance Redressal Portal Of The University Grants Commission (UGC)
Equal Opportunity Cell
Hostel
Gender Sensitisation Cell
Lateral Entry Admissions
Internal Complaints Committee
IQAC
Mid Day Meals
NSS
Placements
Prevention of Caste Based Discrimination
Scholarships
Readmissions 2025
Facilities For Differently Abled
Health Facilities
Examinations
Application Forms
Controller of Examinations
Examination Notices
Examination Seating Arrangements
Examination Toppers
Rank Holders
Test/ Exam Timetable
Examination Manual
Services
Applicant Login
State Scholarship Portal
Alumni Login
Announcements
Campus Facilities
Certificate Courses
Document Verification
Hostel
HDRC (FDP)
National Cadet Corps
News and Events
National Service Scheme
Outreach
PRO
Sports
Staff Residence
Staff Email Login
Student Counselling
Timetable 2025
Chemical Sciences for a Sustainable Tomorrow: Synergy and Solutions (CSSTSS-2025)
Ek Bharat Shrestha Bharath Club
International Conference on Statistical Theory and Applications for Trends (STAT-2025)
Recent Trends in Biotechnology
NCMA
Centre for Human Excellence
One-day National Symposium on Emerging and re-emerging infections with a focus on antimicrobial resistance
ICMA
IKS
Bulletin
The Beacon
Photo Beacon
Communique
University Magazines
Radio ICMS
Joseph's News
Epigram SJU DEBSOC
SJU Audit Report
SJU Annual Report
Why SJU
Shift-III
Careers
OIA Notice
Admissions
Admission Process
Admissions Block B 2026
Undergraduate Programmes
Postgraduate Programmes
Ph.D. Programmes
PG Diploma
Fee Refund Policy
FAQ
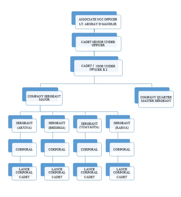
Hierarchy of NCC
Home
Services
National Cadet Corps
Hierarchy of NCC
Hierarchy of NCC
NCC Armed Wings
View Details
NCC Air Wing
View Details
Admissions
Call Now